By Texas Instruments 1386
LM324 is an integrated circuit, which is a low-power four-way operational amplifier chip. An operational amplifier is an electronic device commonly used to amplify voltage signals and perform various signal processing tasks such as amplification, filtering, comparison and summing, etc.
The LM324 series of devices are quad operational amplifiers with true differential inputs. They have some significant advantages over standard op amps for single-supply applications. The quad amplifier can operate from supplies as low as 3.0 volts or as high as 32 volts with a quiescent current that is one-fifth that of the MC1741. The common-mode input range includes the negative supply, eliminating the need for external biasing components in many applications.

Ⅰ.Features of LM324
1.Quad operational amplifiers: LM324 integrates four independent operational amplifiers, which means there are four similar operational amplifiers on one chip that can be used for multiple signal processing tasks. Each op amp can be connected and used independently, which means they can each be configured as a different amplifier type, such as voltage follower, inverting amplifier, non-inverting amplifier, etc. Additionally, each amplifier has its own input and output ports for easy connection to other circuit components. The design of this quad operational amplifier makes it particularly suitable for applications that require simultaneous processing of multiple signals, such as audio processing, analog circuit control, sensor signal conditioning, etc. By using multiple operational amplifiers, multiple signal inputs can be processed simultaneously, improving the overall performance and responsiveness of the system.
2.Common-mode input range includes negative supply: This means that the range of the input signal can be extended below ground level without the need for additional biasing components. This provides designers with greater flexibility and may simplify circuit design for certain applications.
3.Differential input: This type of amplifier has two input terminals, a positive input terminal and a negative input terminal. They are able to receive differential signals directly, which is very beneficial for noise suppression and interference elimination.
4.Low quiescent current: Compared to the MC1741, the LM324 has lower quiescent current consumption, which makes it more attractive for applications that require long battery life.
5.Wide supply voltage range: LM324 series devices can operate over a wide supply voltage range from 3V to 32V, which makes them useful in many applications, whether they are battery-powered devices or devices powered by regulated power supplies.
6.Internal frequency compensation: The LM324 usually has internal frequency compensation circuitry, making it easier to use while reducing the need for external components.
7.High input impedance: The input terminal of LM324 has a relatively high input impedance, which allows it to accept input signals from sensors and other external sources without causing excessive load on these signals.
8.Low input bias current: The input terminal of LM324 has low input bias current, which helps reduce errors and maintain the accuracy of the input signal.
Ⅱ.Application principle of LM324
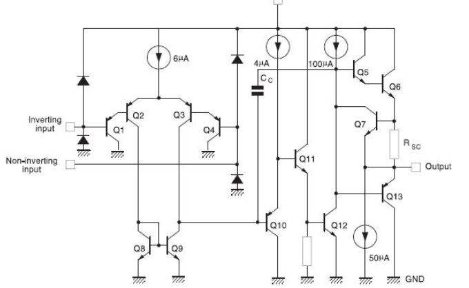
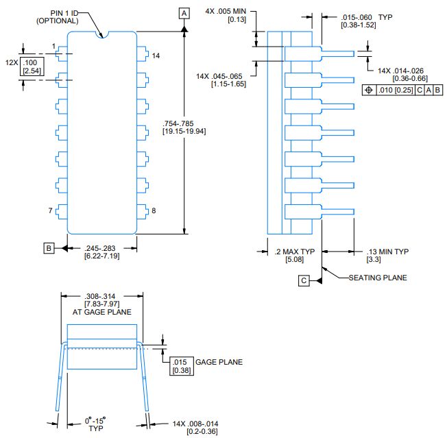
•LM324 is a four-op amp integrated circuit. It is packaged in a 14-pin dual-in-line plastic (ceramic) package and its appearance is as shown in the figure. It contains four groups of identical operational amplifiers inside. Except for the shared power supply, the four groups of operational amplifiers are independent of each other.
.jpg)
•Each set of operational amplifiers can be represented by the symbol shown in Figure 1. It has 5 pins, of which "+" and "-" are the two signal input terminals, and "V+" and "V-" are positive and negative On the power supply side, "Vo" is the output terminal.
•Among the two signal input terminals, Vi+ (+) is the inverting input terminal, indicating that the signal at the output terminal Vo of the op amp is in opposite phase with the input terminal: V+ (+) is the non-inverting input terminal, indicating the signal at the output terminal Vo of the op amp. Same phase as this input.
•Functional pin diagram of LM324

1.For the 1st OP-AMP, the inverting input is applied on pin 2 and the non-inverting input is applied on pin 3. The output of the first op amp is obtained at pin 1.
2.For the 2nd OP-AMP, the inverting input is applied to pin 6 and the non-inverting input is applied to pin 5. The output of the second OP-AMP is obtained at pin 7.
3.For the 3rd OP-AMP, the inverting input is applied to pin 9 and the inverting input is applied to pin 10. The output of the third op amp is obtained at pin 8.
4.For the 4th OP-AMP, the inverting input is applied to pin 13 and the inverting input is applied to pin 12. The output of the fourth op amp is obtained at pin 14.
Ⅲ.Specification parameters of LM324
•Construction:Bipolar
•Gain:100000-200000
•Input bias current:20nA
•Input bias voltage:2mV
•Number of channels:4
•Rail to Rail:In to V-
•Features:Standard Ampere
•Installation method:Through Hole
•Operating temperature:0℃ ~ 70℃
•Slew rate (typ.):0.5 V/us
•GBW (Typical):1.2 MHz
•CMRR (typ):80 dB
•Output current (typ.):40 room amps
•Input bias current (max):250000 Pa
•lg per channel (typ):0.175 mA
•Vos (offset voltage @25 C) (maximum):7 mV
•Vn (typ) at 1 kHz:35 nanovolts/Hz
•Total supply voltage (minimum) (+5V=5, +/-5V=10):3
•Total supply voltage (max) (+5V=5, +/-5V=10):32
Ⅳ.Package type of LM324

1.TSSOP package (5x 4.4mm): The fine-pitch surface mount package is a smaller SMD package suitable for applications requiring compact size. The TSSOP package of the LM324 usually has 14 or 16 pins.
2.SOIC package (8.65 X 3.91 mm): Surface mount package is a common SMD (surface mount device) package type. The SOIC package of the LM324 usually has 14 or 16 pins.
3.PDIP package (19.177 X 6.35mm): Plastic dual in-line package is a DIP package, usually made of plastic. The PDIP package of LM324 usually has 8 pins.
Ⅴ.Application fields of LM324
1.Signal amplification: LM324 is often used to amplify weak signals generated by various sensors (such as temperature sensors, light sensors, pressure sensors). For example, the weak output signal of a temperature sensor is amplified for temperature measurement.
2.Comparator: LM324 can be configured as a comparator to compare two input signals and generate high/low logic levels. This is used to detect if a signal exceeds a certain threshold, for example if the battery voltage falls below a certain level.
3.Voltage follower: LM324 can be used to build a voltage follower circuit where the output signal follows changes in the input signal. This is common in power management circuits to provide a stable voltage output.
4.Oscillation circuit: LM324 can be used to design various types of oscillation circuits, such as sine wave oscillators, square wave oscillators and triangle wave oscillators, to generate periodic signals of different shapes.
5.Filters: LM324 can be used to build various filters, such as low-pass filters, high-pass filters, and band-pass filters, to filter out or highlight signals within a specific frequency range.
6.Power management: LM324 is widely used in power management circuits to monitor and adjust power supply voltage, current and stability. For example, it is used to control the voltage feedback loop of switching power supply.
7.Current source: LM324 can be configured as a current source to provide stable current output. This is useful when precise current control is required in certain applications.
8.Signal processing: LM324 is used in various signal processing applications, such as audio signal processing, audio amplifiers, waveform generators, etc.
9.Automatic control systems: LM324 can be used in automatic control systems to perform comparison and control tasks, such as adjusting temperature, light intensity, or position based on sensor feedback.
10.Laboratory instruments: LM324 is also used in various laboratory instruments, such as oscilloscopes, function generators and signal processing parts in data acquisition systems.
Frequently Asked Questions
1.How are the performance parameters of LM324 affected by temperature, supply voltage and load?
Temperature, supply voltage, and load conditions can affect parameters like gain, bandwidth, input bias current, and more. It's important to consider these factors in circuit design. The gain of the LM324 is generally temperature stable, but may degrade slightly at extreme temperatures. Variety. Gain is generally related to supply voltage and supply voltage range because they can affect the op amp's output amplitude. CMRR is usually affected by temperature, supply voltage, and supply voltage range, and CMRR may vary at different temperatures.
2.Is LM324 suitable for audio?
The LM324 is not very suitable for audio applications as it has terrible crossover distortion that is visible even at 60Hz. You can force the output stage into Class A operation with a low enough value pull-up resistor, but this means it will no longer be able to swing fully down to the negative rail.
3.How is LM324 used in feedback control systems?
LM324 can be used as a comparator or as part of a feedback loop to regulate parameters like temperature, light intensity, or motor speed in control systems.
4.What is the difference between LM324 and other operational amplifiers?
The LM324 is generally designed as a low-power operational amplifier, which makes it suitable for use in electronic equipment and circuits that need to save energy. Other Op-Amps may have different power consumption characteristics, so consider power consumption requirements when selecting. The LM324's input bias current and input bias voltage are typically higher than some high performance Op-Amps. In applications requiring extremely high accuracy, other Op-Amps may offer lower bias current and smaller input bias voltage.